2019年郑州各公办小学划片范围来了!看看咱家娃能上哪所小学
河南商报记者刘慧丽 李志远 杜世民
注意:以下为部分学校公示情况,更多信息未完待续。
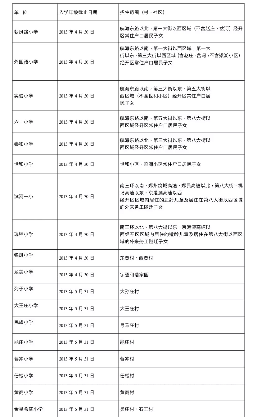
1、经开区
![]()
![]()
![]()
![]()
![]()
由于郑东新区是通知到各社区,不再统一公布,所以,请各位家长到所在社区咨询,会设有专门的咨询点,请注意社区通知。
郑东新区康平小学
一、报名时间2019年8月19日—20日上午8:00——12:00 下午2:30——6:00
二、招生范围农业南路以东、东风南路以西、康宁街以南、商都路以北的范围区域。
三、招生对象
2013年4月30日前出生的康平小学辖区内适龄儿童。
![]()
郑东新区普惠路小学
一、入学年龄
保障辖区内满六周岁四个月(即2013年4月30日前出生)儿童全部入学。
二、报名时间、地点报名时间:2019年8月19日—2019年8月20日上午8:30—12:00 下午2:30—6:00报名地点:
郑东新区普惠路小学二楼
三、招生范围东风南路以东,中兴路以西,七里河路以南,商都路以北
![]()
郑东新区春华学校
一年级新生满六周岁四个月(即 2013 年 4 月 30 日前出生)
一、报名时间
8 月 19 日—20 日
上午 8 :30——12:00
下午14:30——18:00
二、报名地点
郑州市郑东新区春华学校(学理路与德善街交叉口西200米路南)
三、招生区域说明
郑州市郑东新区春华学校(小学)的招生辖区是:
1.平安大道以南,文苑南路以北,文苑西路以东,东四环以西。
2.金水东路以南,七里河以北,新107国道以东,东风渠以西区域。
郑东新区锦绣小学
一、招生年龄
2019年小学入学可接收年满六周岁四个月的(2013年4月30日以前出生的)适龄儿童。)
二、报名时间
2019年8月19日-20日:
上午:08:30——11:30
下午:14:30——18:00
三、报名方法
1.豫兴办事处常住户口与实际住址一致报名。
一、户籍在豫兴办事处范围内的包括豫兴朱庄、大吴、岗赵、岗吴4个行政村,豫兴小张庄1个自然村的适龄儿童,报名时需提供:
(1)家庭户口本原件及复印件(首页、父亲、母亲、学生页);
(2)父母双方身份证原件及复印件;
(3)《儿童预防接种证》原件及复印件。
二、户籍在豫兴办事处范围内的包括豫兴朱庄、大吴、岗赵、岗吴4个行政村,豫兴小张庄1个自然村的回迁学生(二~六年级),报名时需提供:
(1)家庭户口本原件及复印件(首页、父亲、母亲、学生页);
(2)父母双方身份证原件及复印件;
(3)学生就读学校开具的学生的“学籍卡”且加盖公章。
2.郑东新区常住户口与实际住址不一致及郑州市其他区户籍报名,
报名时需要提供:
(1)家庭户口本原件及复印件(首页、父亲、母亲、学生页);
(2)父母双方身份证原件及复印件;
(3)《儿童预防接种证》原件及复印件;
(4)在郑东新区豫兴办事处范围内购买商品房并已入住,需提供不动产登记证或购房合同+发票原件及复印件。
3.非郑州市户籍(进城务工人员随迁子女),
招生范围为凤栖街以西,东四环以东,平安大道以北,连霍高速以南,以及区域内的外来务工人员子女。报名时需提供:
(1)家庭户口本原件及复印件(首页、父亲、母亲、学生页);
(2)父母双方身份证原件及复印件;
(3)《儿童预防接种证》原件及复印件(复印孩子信息首页);
(4)父母一方与郑州市用人单位签订的劳动合同或郑州市工商营业执照原件及复印件;
(5)招生范围内的居住证原件及复印件,如果在东区豫兴办事处购房的必须已入住,还需提供房屋不动产证或购房合同及购房发票原件及复印件。(务工合同或工商营业执照与居住证必须是父亲或母亲同方的)。
四、报名地点
郑东新区豫兴第一临建小学校办公室(文明路与金龙路交叉口)
五、报名流程
校门口排队领号→到相应窗囗审核材料→填2019年新生入学报名登记表→录入信息→领取回执单
六、咨询电话
咨询电话:0371-56020676 手机:13939061032
郑东新区豫兴小学
一、招生年龄
豫兴小学2019年小学入学可接收年满六周岁四个月的(2013年4月30日以前出生的)适龄儿童。
二、报名时间
2019年8月19日-20日:
上午:08:30——11:30
下午:14:30——18:00
三、报名方式
1.豫兴办事处常住户口与实际住址一致报名。户籍在豫兴办事处范围内的包括马仙李村、小冉庄村、王庄村、贺庄村等四个行政村的(刘集村、常白村、后梁村三个行政村的适龄儿童,需到永丰学校报名,永丰学校地址为:吉瑞路与增福街交叉口东北角),报名时需提供:
(1)家庭户口本原件及复印件(首页、父亲、母亲、学生页);
(2)父母双方身份证原件及复印件;
(3)《儿童预防接种证》原件及复印件。
2.郑东新区常住户口与实际住址不一致及郑州市其他区户籍报名,报名时需要提供:
(1)家庭户口本原件及复印件(首页、父亲、母亲、学生页);
(2)父母双方身份证原件及复印件;
(3)《儿童预防接种证》原件及复印件;
(4)在郑东新区豫兴办事处范围内购买商品房并已入住,需提供不动产登记证或购房合同+发票原件及复印件。
3.非郑州市户籍(进城务工人员随迁子女),招生范围为凤栖街以东,万三路以西,郑开大道以北,连霍高速以南。报名时需提供:
(1)家庭户口本原件及复印件(首页、父亲、母亲、学生页);
(2)父母双方身份证原件及复印件;
(3)《儿童预防接种证》原件及复印件;
(4)父母一方与郑州市用人单位签订的劳动合同或郑州市工商营业执照原件及复印件;
(5)我校招生范围内的居住证原件及复印件,如果在东区豫兴办事处购房的必须已入住,还需提供房屋不动产证或购房合同及购房发票原件及复印件。(务工合同或工商营业执照与居住证必须是父亲或母亲一方的)。
四、报名地点
郑东新区豫兴小学西教学楼一楼学校办公室。
五、报名流程
校门口排队领号→到相应窗囗审核材料→填2019年新生入学报名登记表→录入信息→领取回执单
郑东新区龙华小学
一、报名时间8月19日—20日上午8:30—12:00 下午2:30—6:00
二、报名地点郑东新区龙华小学
三、招生范围凤栖街以东、中山路以西、郑开大道以南、贾鲁河以北。
四、入学年龄2013年4月30日前出生的适龄儿童
五、报名流程1.请父母一方带领学生在学校门口(北门)有秩序排队等候。
![]()
(一)报名时间
8月19日—20日
(二)报名地点
1.辖区内镇(办)适龄儿童可直接到户口所在村(居委会)的小学报名入学。
2.进城务工人员随迁子女:
刘寨街道办事处辖区进城务工人员随迁子女统一到惠济区东风路小学报名;
长兴路街道办事处辖区进城务工人员随迁子女统一到惠济区江山路第一小学报名;
迎宾路街道办事处辖区进城务工人员随迁子女统一到惠济区迎宾路小学报名;
惠济区古荥镇辖区进城务工人员随迁子女统一到古荥镇南王村小学报名;
新城街道办事处辖区进城务工人员随迁子女统一到惠济区弓寨小学报名;
大河路街道办事处辖区进城务工人员随迁子女统一到惠济区铁炉寨小学报名;
江山路街道办事处辖区进城务工人员随迁子女统一到惠济区薛岗小学报名;
惠济区花园口镇辖区进城务工人员随迁子女统一到郑州市京水回民小学报名。
(三)报名手续
具有市区常住户口的适龄儿童,报名时须持户口簿、房屋所有权证、父母身份证、儿童预防接种证,到规定学校履行报名手续。
进城务工人员随迁子女入学,须持郑州市居住证、父母一方与用人单位签订的劳动合同或工商行政部门颁发的营业执照、户籍所在地的户口簿、父母身份证、儿童预防接种证,到实际居住地由区教体局指定的报名点报名,经审查同意,按照相对就近入学的原则,安排到相关学校就读。
![]()
![]()
管城回族区腾飞路七里河小学
2019年一年级进城务工人员随迁子女报名须知
一、招生时间:8月19日-8月20日两天。上午8:30-11:30,下午2:30-5:30
二、招生年龄:2013年4月30日前出生的适龄儿童
三、注意事项:1.报名时须孩子父母一人带孩子一同报名。
2.报名时必须知道现家庭住址属于哪个办事处的哪个社区。
四、南曹乡集中报名点:郑州市管城回族区阳光实验小学(尚庄南街6号)
五、进城务工人员随迁子女辖区范围:七里河社区、美景鸿城、美景芳邻、万科美景龙堂、美林河畔
六、需要出具的证件:
1.本辖区已购房未迁入郑州市常住户口的进城务工人员随迁子女:
①户籍所在地的户口本(原件和首页、父母页、学生本人页的复印件);
②父母身份证(原件和复印件);
③房屋所有权证或购房发票及契税证(原件和复印件);
④父母一方与用人单位签订的劳动合同或工商行政部门颁发的营业执照(原件和复印件);
⑤预防接种证。
2. 持有本辖区居住证的进城务工人员随迁子女:
①户籍所在地的户口本(原件和首页、父母页、学生本人页的复印件);
②父母身份证(原件和复印件);
③郑州市居住证(原件和复印件);
④父母一方与用人单位签订的劳动合同或工商行政部门颁发的营业执照(原件和复印件);
⑤预防接种证。
报名工作结束后,区教育体育局和南曹中心校将按照相对就近入学的原则,安排到相关学校就读,请家长8月 26日上午10:00到南曹乡集中报名点查看分配结果并持户口本、预防接种证到分配的学校报到。
温馨提示:请家长在报名时注意做好防雨、防晒、防暑工作;报名时间为两天,请家长合理选择报名时间,避免拥堵,报名时做到遵守秩序、自觉排队。
管城回族区南曹中心校2019年8月16日
编辑:魏蔚








