从试点到扩围!河南补充工伤保险新规来了→
大河网讯 近日,省人力资源社会保障厅、省财政厅、国家金融监督管理总局河南监管局联合印发《关于在全省开展补充工伤保险试点工作的通知》(以下简称《通知》),明确在郑州、洛阳、南阳3个地市补充工伤保险试点工作平稳运行的基础上,对试点城市进行扩围,在全省范围开展补充工伤保险。
《通知》明确,补充工伤保险由基本工伤补充保险和职业伤害保险组成,是由政府主导、用人单位自愿参保、商业保险机构具体承办的政策性保险,是现有工伤保险制度的拓展和补充。

省人力资源社会保障厅相关负责人介绍,全面实施补充工伤保险,是支持多渠道灵活就业,健全完善超龄、实习、新就业形态等从业人员职业伤害保障制度的重要举措。
哪些人可以参加工伤保险?
补充工伤保险的两大险种既覆盖了已参保工伤保险的用人单位职工,也将暂未纳入传统工伤保险保障的群体全面纳入。
其中,试点城市行政区域内已依法参加工伤保险的各类用人单位,可参加基本工伤补充保险。机关事业单位自愿参加基本工伤补充保险的,参保缴费所需资金由单位统筹现有经费或自筹解决,财政不再另外安排。
哪些人可以参加职业伤害保险?《通知》聚焦暂未纳入工伤保险保障范围的群体,将超法定退休年龄且不超过70周岁的从业人员、职业院校顶岗实习学生、村(社区)“两委”人员、外卖骑手等新就业形态从业人员、注册志愿者、灵活就业人员等七大群体全部纳入保障,破解了传统工伤保险的覆盖难题。
哪些情况可以进行工伤保险赔付?
为保障赔付工作规范有序开展,补充工伤保险对两大险种的赔付认定、经办流程等作出明确规定。
《通知》明确,对于参加基本工伤补充保险的被保险人,在保险有效期内发生工伤事故或患职业病的,承保商业保险机构依据人力资源社会保障行政部门出具的工伤认定决定书和劳动能力鉴定结论书,按照本办法规定直接给予赔付,承保商业保险机构不再进行认定和鉴定。
职业伤害保险则明确了八大可赔付情形,覆盖了工作时间和工作场所内的意外伤害、合理上下班途中非本人主要责任的交通事故、工作岗位突发疾病48小时内死亡、抢险救灾等公益活动中的意外伤害等常见职业伤害场景。
同时,职业伤害保险也划定了六大不予赔付情形,包含故意犯罪、酒后或无证驾驶、斗殴醉酒、自残自杀、下落不明、非工作相关疾病伤害等。相关情形的认定需以法院、公安机关出具的材料为依据。
补充工伤保险都赔付哪些内容?
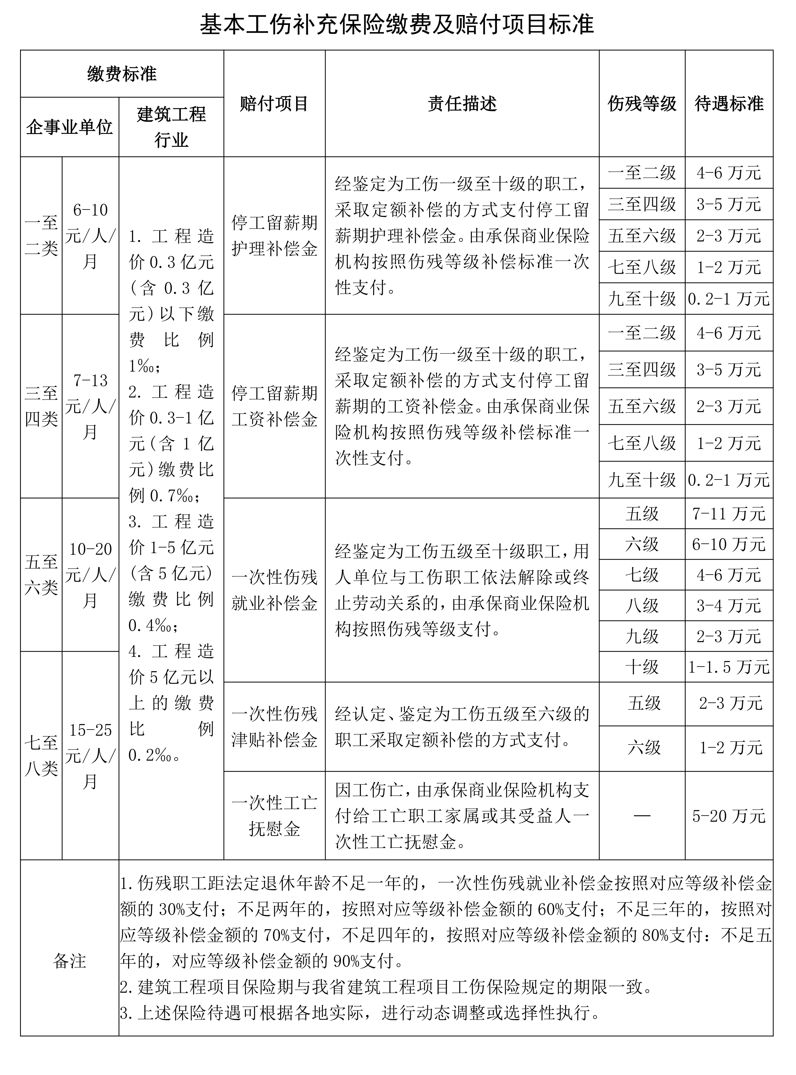
《通知》明确,基本工伤补充保险的赔付内容,主要是用人单位依法应承担的工伤保险待遇相关项目,具体包含停工留薪期护理补偿金、停工留薪期工资补偿金、一次性伤残就业补偿金、一次性工亡抚慰金等。需要注意的是,若保险赔付金额不足以覆盖相关待遇,不足部分仍由用人单位补足。
职业伤害保险则为参保人员设置了三大核心赔付项目,即一次性身故补偿金、一次性伤残补偿金、职业伤害医疗补偿金,其中一次性身故补偿金将直接赔付给被保险人。
此外,若投保人经仲裁或诉讼裁决,需承担相关意外伤害责任,也可按照对应险种的赔付标准获得相应补偿。
线上、线下多种形式参保缴费
在参保与经办流程方面,《通知》根据两大险种的参保主体不同,明确了对应的投保人与被保险人,同时依托信息化建设与多元缴费方式,为参保方提供便捷服务。
基本工伤补充保险的投保人为用人单位,职业伤害保险的投保人可为新业态从业人员等其他灵活就业人员个人或其服务的平台企业及所属行业协会等单位,被保险人为用人单位的职工或新业态从业人员个人,保险人为承保商业保险机构。
为保障试点工作高效推进,承保商业保险机构负责开发、改造、升级、维护补充工伤保险信息系统,与各级社会保险信息系统做好功能模块对接,实现信息共享。同时采取线上、线下等多种参保缴费方式,方便用人单位办理参保手续。收缴的补充工伤保险费存入承保商业保险机构指定的账户。
此外,保险合同有效期内,参保人员发生正常增加或减少的,投保人可申请承保商业保险机构按规定补缴或退还补充工伤保险费。(张家祺)


编辑:申久燕 审核 :莫韶华






