重磅!第二轮“双一流”名单公布!河南2所高校上榜!
今日,教育部公布了第二轮“双一流”建设高校及建设学科名单
其中
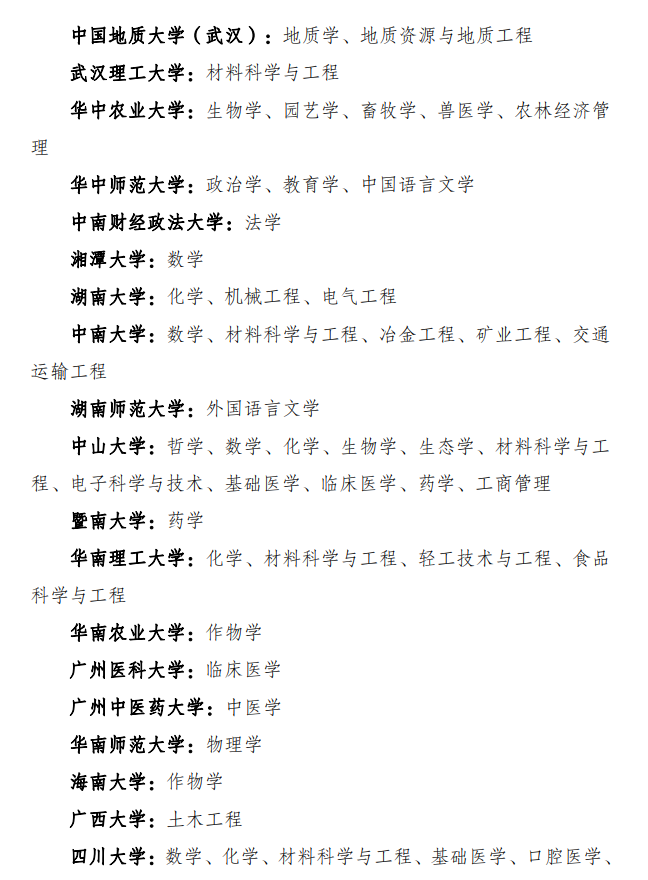
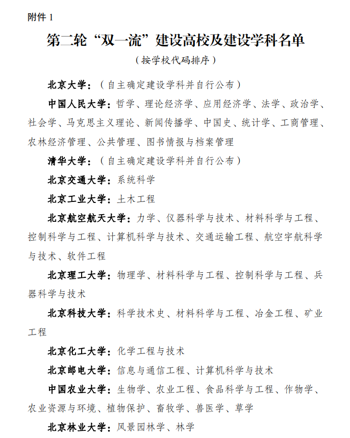
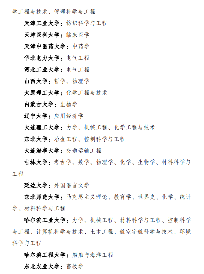
郑州大学:化学、材料科学与工程、临床医学
河南大学:生物学
入选第二轮“双一流”!
![]()
详情如下:
教育部 财政部 国家发展改革委关于公布第二轮“双一流”建设高校及建设学科名单的通知
各省、自治区、直辖市人民政府,国务院各部委、各直属机构,中央军委训练管理部:
根据国务院《统筹推进世界一流大学和一流学科建设总体方案》,以及教育部、财政部、国家发展改革委《关于深入推进世界一流大学和一流学科建设的若干意见》和《统筹推进世界一流大学和一流学科建设实施办法(暂行)》,经专家委员会认定,教育部等三部委研究并报国务院批准,现公布第二轮“双一流”建设高校及建设学科名单(见附件1)和给予公开警示(含撤销)的首轮建设学科名单(见附件2)。
北京大学、清华大学在第二轮“双一流”建设中自主确定建设学科并自行公布。给予公开警示的首轮建设学科,应加强整改,2023年接受评价。
各单位要全面贯彻习近平总书记系列重要讲话精神和中央人才工作会议精神,按照党中央、国务院关于“双一流”建设的决策部署,坚持以马克思主义为指导,坚持社会主义办学方向,坚持中国特色社会主义教育发展道路,全面加强党对高校的领导,立足新发展阶段、贯彻新发展理念、服务构建新发展格局,落实立德树人根本任务,突出“双一流”建设培养一流人才、服务国家战略需求、争创世界一流的导向,深化体制机制改革,不断提高建设水平,更好地为高等教育内涵式发展发挥引领作用,为建设世界重要人才中心和创新高地提供有力支撑。
特此通知。
附件:1. 第二轮“双一流”建设高校及建设学科名单
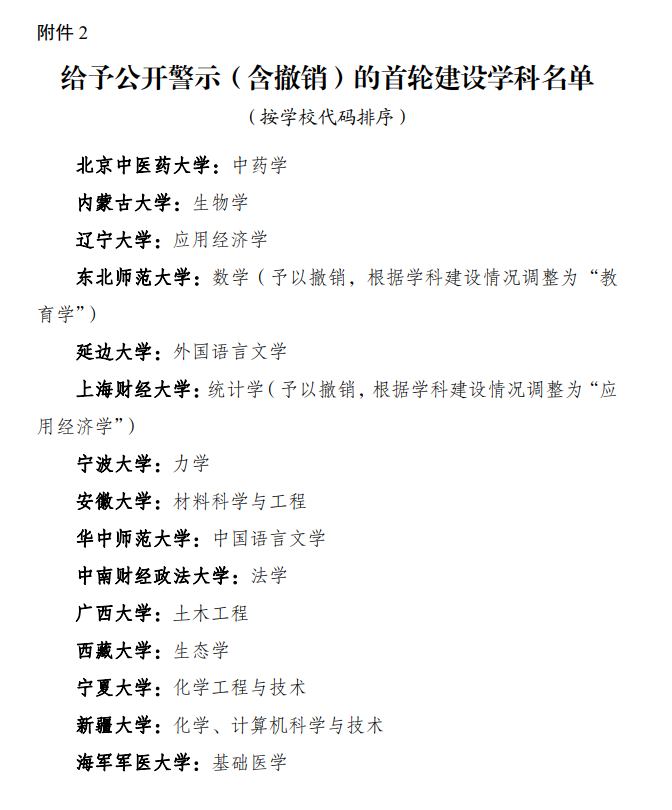
2. 给予公开警示(含撤销)的首轮建设学科名单
教育部
财政部
国家发展改革委
2022年2月9日
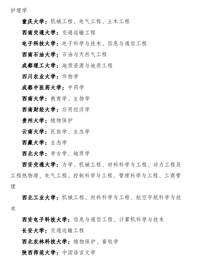
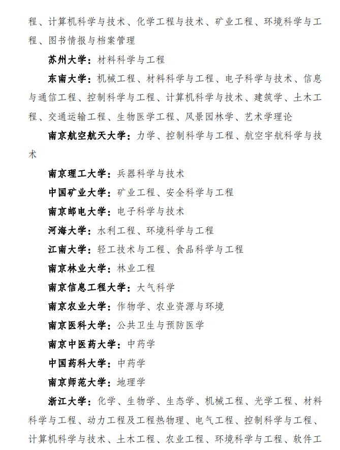
附件1:
附件2:
相关推荐
·教育部:“双一流”建设高校及建设学科名单更新公布 新一轮建设正式启动
· 共147所高校!教育部解读:为何第二轮“双一流”建设名单不区分一流“大学”与“学科”编辑:王紫仪








