河南两家银行开业、21位高管任职资格获银监部门批复
大河网讯(记者 申久燕)6月27日,河南银监局官网接连发布28则批复公告,批准2家村镇银行开业;核准21位高管任职资格;同意1家银行分理处更名、1家银行变更注册资本、1家银行处理处及2家农信社储蓄所升格。
根据公告,开封分局同意尉氏合益村镇银行张市支行及文化路支行2家支行开业;新乡分局同意河南原阳农村商业银行股份有限公司变更注册资本;洛阳分局核准8位银行高级管理人员任职资格并同意河南偃师农村商业银行股份有限公司车站分理处更名;漯河分局核准6位银行高管任职资格;南阳分局核准1位银行高管任职资格;新乡分局核准2家银行高管任职资格并同意河南原阳农村商业银行股份有限公司变更注册资本;信阳分局核准3位银行业金融机构高级管理人员任职资格;驻马店核准1位银行高级管理人员任职资格;周口分局同意河南商水农村商业银行股份有限公司南街分理处、郸城县农村信用合作联社支农路中段储蓄所及北街储蓄所升格。
具体如下:
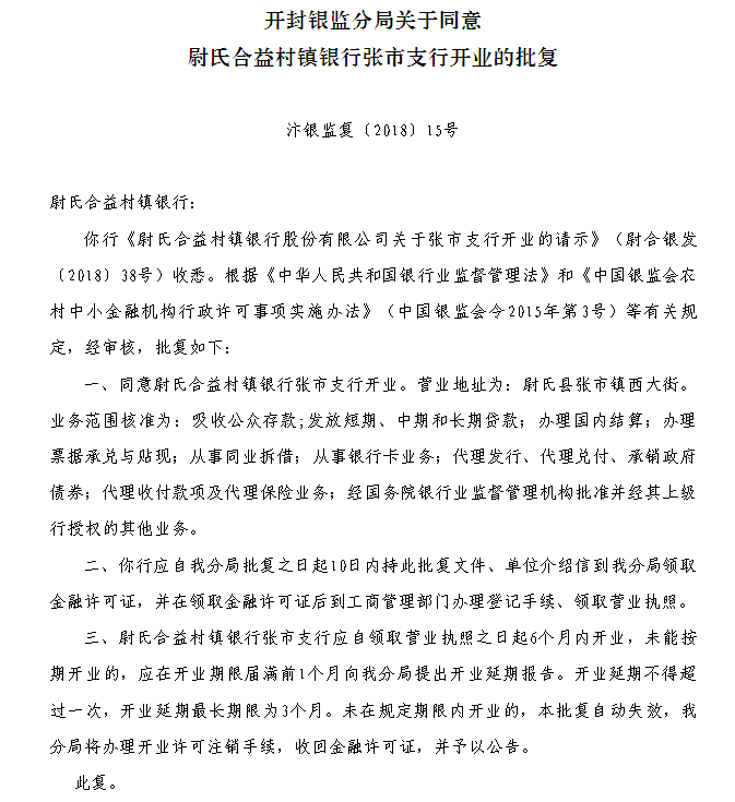
同意尉氏合益村镇银行张市支行开业。营业地址为:尉氏县张市镇西大街。业务范围核准为:吸收公众存款;发放短期、中期和长期贷款;办理国内结算;办理票据承兑与贴现;从事同业拆借;从事银行卡业务;代理发行、代理兑付、承销政府债券;代理收付款项及代理保险业务;经国务院银行业监督管理机构批准并经其上级行授权的其他业务。
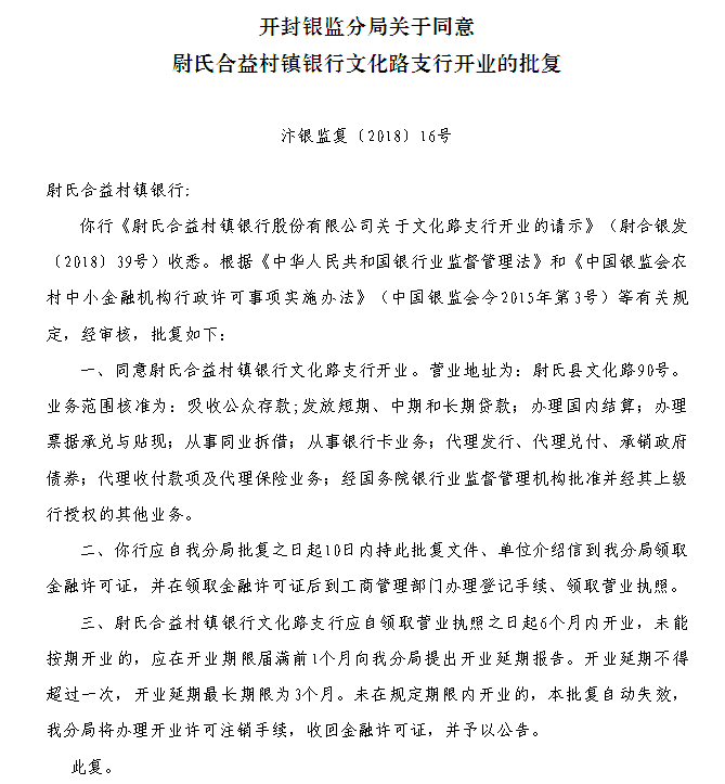
同意尉氏合益村镇银行文化路支行开业。营业地址为:尉氏县文化路90号。业务范围核准为:吸收公众存款;发放短期、中期和长期贷款;办理国内结算;办理票据承兑与贴现;从事同业拆借;从事银行卡业务;代理发行、代理兑付、承销政府债券;代理收付款项及代理保险业务;经国务院银行业监督管理机构批准并经其上级行授权的其他业务。
同意河南偃师农村商业银行股份有限公司车站分理处更名为河南偃师农村商业银行股份有限公司老城分理处,简称:河南偃师农村商业银行老城分理处,营业地址为偃师市槐新路街道办事处老城社区。
同意河南原阳农村商业银行股份有限公司变更注册资本,注册资本金由人民币23000万元变更为人民币24840万元。
同意南街分理处升格为阳城支行,升格后的机构名称:河南商水农村商业银行股份有限公司阳城支行,地址为河南省周口市商水县阳城大道路东周口国际汽配城摩根国际金融中心1楼1层。
同意支农路中段储蓄所升格为世纪大道北段分社,升格后的机构名称:郸城县农村信用合作联社世纪大道北段分社,地址为河南省周口市郸城县世纪大道与郸淮路交叉口向北200米路西。
同意北街储蓄所升格为科技大道分社,升格后的机构名称:郸城县农村信用合作联社科技大道分社,地址为河南省周口市郸城县科技大道东段路南久鸿农贸批发市场。
核准韦海卫同志河南栾川民丰村镇银行行长任职资格;
核准刘可可同志河南宜阳农村商业银行股份有限公司董事任职资格;
核准庞延朋同志河南洛宁农村商业银行股份有限公司副行长任职资格;
核准徐贯业同志栾川农村商业银行股份有限公司董事任职资格;
核准赵国辉同志洛宁农村商业银行股份有限公司董事任职资格;
核准李现伟同志栾川农村商业银行股份有限公司董事长任职资格;
核准李小伟同志孟津民丰村镇银行董事任职资格;
核准布校利同志孟津民丰村镇银行股份有限公司董事任职资格;
核准巩智如中国工商银行股份有限公司漯河分行行长助理的任职资格;
核准张晓州源汇区农村信用合作联社副主任的任职资格;
核准王宏剑郾城区农村信用合作联社副主任的任职资格;
核准段素民召陵区农村信用合作联社副主任的任职资格;
核准田宏业召陵区农村信用合作联社副主任的任职资格;
核准尤永强临颍县农村信用合作联社副主任的任职资格;
核准王伟中国农业银行股份有限公司方城支行行长的任职资格;
核准王存良中原银行新乡卫北支行行长的任职资格;
核准李天庆河南原阳农村商业银行股份有限公司风险管理部总经理的任职资格;
核准胡镇河南新县农村商业银行股份有限公司董事的任职资格;
核准胡乃勇河南新县农村商业银行股份有限公司董事的任职资格;
核准靖卫中国工商银行股份有限公司光山支行行长的任职资格;
核准李广勇邮储银行遂平县支行行长的任职资格
附部分公告原文:
编辑:申久燕 审核 :卢明军







